Правовые акты
|
Возврат к списку
30.10.2015 Файл нормативно-правового акта: Загрузить Тип файла: doc Размер файла: 0.26 Мбайт Файл заключения по результатам антикоррупционной экспертизы: Загрузить Тип файла: docx Размер файла: 0.02 Мбайт
Тульская область П О С Т А Н О В Л Е Н И Е№ 10-1550
от 20.10.2015 г.
Об утверждении административного регламента предоставления муниципальной услуги «Предоставление земельных участков правообладателям зданий, сооружений в собственность, аренду, безвозмездное пользование, постоянное (бессрочное) пользование
В соответствии с Федеральным законом от 27.07.2010 № 210-ФЗ «Об организации предоставления государственных и муниципальных услуг», в соответствии с распоряжением Правительства РФ от 17.12.2009 № 1993-р «Об утверждении сводного перечня первоочередных государственных и муниципальных услуг, предоставляемых в электронном виде», распоряжением Правительства РФ от 28.12.2011 № 2415-р «О государственных и муниципальных услугах, предоставляемых в электронном виде», постановлением администрации Щекинского района от 16.08.2012 № 8-946 «О разработке и утверждении административных регламентов предоставления муниципальных услуг и административных регламентов исполнения муниципальных функций» администрация муниципального образования Щекинский район ПОСТАНОВЛЯЕТ:
2. Признать утратившим силу постановление администрации Щекинского района от 28.11.2012 № 11-1430 «Об утверждении административного регламента предоставления муниципальной услуги «Предоставление земельных участков правообладателям зданий, строений, сооружений в собственность, аренду, безвозмездное срочное пользование, постоянное (бессрочное) пользование». 3. Постановление опубликовать в средствах массовой информации и разместить на официальном портале МО Щекинский район. 4. Постановление вступает в силу со дня официального опубликования.
Глава администрации муниципального образования Щекинский район О.А. Федосов
Исп. Гостомыслова Н.В. тел. 5-33-43 Об
утверждении административного регламента предоставления муниципальной услуги «Предоставление земельных участков
правообладателям зданий, сооружений в собственность, аренду, безвозмездное
пользование, постоянное (бессрочное) пользование
Приложение к постановлению администрации Щекинского района от 20.10.2015 №10-1550
Административный регламент предоставления муниципальной услуги «Предоставление земельных участков правообладателям зданий, сооружений в собственность, аренду, безвозмездное пользование, постоянное (бессрочное) пользование» I. Общие положения
1. Термины, понятия и принятые сокращения, используемые в административном регламенте Административный регламент предоставления муниципальной услуги «Предоставление земельных участков правообладателям зданий, сооружений в собственность, аренду, безвозмездное пользование, постоянное (бессрочное) пользование» (далее – Административный регламент и муниципальная услуга соответственно) разработан в целях повышения качества предоставления и доступности муниципальной услуги, определяет требования к порядку предоставления муниципальной услуги, стандарт предоставления муниципальной услуги, сроки и последовательность действий получателя муниципальной услуги (заявителя) при предоставлении муниципальной услуги. В целях применения административного регламента используются следующие термины, понятия и принятые сокращения: административный регламент – нормативный правовой акт, устанавливающий порядок предоставления муниципальной услуги и стандарт предоставления муниципальной услуги; муниципальная услуга, предоставляемая комитетом по управлению муниципальной собственностью администрации Щекинского района - деятельность по реализации функций структурными подразделениями органов местного самоуправления, которая осуществляется по запросам заявителей в пределах полномочий, установленных в соответствии с Федеральным законом от 06.10.2003 № 131-ФЗ «Об общих принципах организации местного самоуправления в Российской Федерации» и Уставом муниципального образования; стандарт муниципальной услуги – обязательные для исполнения правила, устанавливающие в интересах заявителя (получателя) муниципальной услуги, включающие характеристики процесса, формы, содержания, результата оказания данной муниципальной услуги; заявители – физические и юридические лица, либо их уполномоченные в установленном законом порядке представители, обратившиеся в администрацию Щекинского района с заявление о предоставлении муниципальной услуги; предоставление муниципальных услуг в электронной форме – предоставление муниципальных услуг с использованием информационно-телекоммуникационных технологий, в том числе с использованием портала государственных и муниципальных услуг, многофункциональных центров, включая осуществление в рамках такого предоставления электронного взаимодействия между государственными органами, органами местного самоуправления, организациями и заявителями; портал государственных и муниципальных услуг – государственная информационная система, обеспечивающая предоставление государственных и муниципальных услуг в электронной форме, а также доступ заявителей к сведениям о государственных и муниципальных услугах, предназначенным для распространения с использованием информационно-телекоммуникационной сети Интернет и размещенным в государственных и муниципальных информационных системах, обеспечивающих ведение реестров государственных и муниципальных услуг; подведомственная органу местного самоуправления организация - муниципальное учреждение либо унитарное предприятие, созданные соответственно государственным органом Российской Федерации, органом местного самоуправления; межведомственное информационное взаимодействие – осуществляемое в целях предоставления государственных и муниципальных услуг взаимодействие по вопросам обмена документами и информацией, в том числе в электронной форме, между органами, предоставляющими государственные услуги, органами, предоставляющими муниципальные услуги, подведомственными государственным органам или органам местного самоуправления организациями, участвующими в предоставлении государственных или муниципальных услуг, иными государственными органами, органами местного самоуправления, многофункциональными центрами; межведомственный запрос – документ на бумажном носителе или в форме электронного документа о представлении документов и информации, необходимых для предоставления государственной или муниципальной услуги, направленный органом, предоставляющим государственную услугу, органом, предоставляющим муниципальную услугу, либо многофункциональным центром в государственный орган, орган местного самоуправления, подведомственную государственному органу или органу местного самоуправления организацию, участвующую в предоставлении государственных или муниципальных услуг, на основании запроса заявителя о предоставлении государственной или муниципальной услуги и соответствующий требованиям, установленным действующим законодательством; предоставление муниципальных услуг в электронной форме – предоставление муниципальных услуг с использованием информационно-телекоммуникационных технологий, в том числе с использованием портала государственных и муниципальных услуг, многофункциональных центров, универсальной электронной карты и других средств, включая осуществление в рамках такого предоставления электронного взаимодействия между государственными органами, органами местного самоуправления, организациями и заявителями; АСЭД – автоматизированная система электронного документооборота, в которой осуществляется регистрация входящей и исходящей корреспонденции отраслевых (функциональных) и территориальных органов администрации Щекинского района; жалоба на нарушение порядка предоставления муниципальной услуги (далее - жалоба) – требование заявителя или его законного представителя о восстановлении или защите нарушенных прав или законных интересов заявителя органом, предоставляющим муниципальную услугу, должностным лицом органа, предоставляющего муниципальную услугу, либо муниципальным служащим при получении данным заявителем муниципальной услуги; РПГУ – региональный портал государственных и муниципальных услуг; МФЦ – многофункциональный центр предоставления государственных и муниципальных. 2. Предмет регулирования административного регламента Предметом регулирования Административного регламента является оформление земельных участков правообладателями зданий, сооружений, помещений в зданиях, сооружениях, объектов незавершенного строительства, расположенных на этих земельных участках. 3. Круг заявителей: В качестве заявителей при получении муниципальной услуги могут выступать граждане и юридические лица, имеющие в собственности, безвозмездном пользовании. хозяйственном ведении или оперативном управлении здания, сооружения или помещения в зданиях, сооружениях, объекты незавершенного строительства, расположенные на земельных участках, находящихся в государственной или муниципальной собственности. От имени граждан за предоставлением муниципальной услуги могут обращаться их представители, действующие в силу полномочий, определенных законодательством или доверенностью. От имени юридических лиц за предоставлением муниципальной услуги могут обращаться лица, действующие в соответствии с законом и учредительными документами без доверенности, представители в силу полномочий, определенных доверенностью. 4. Требования к информированию о порядке предоставления муниципальной услуги Информирование о порядке предоставления муниципальной услуги осуществляется: — непосредственно в комитете по управлению муниципальной собственностью администрации Щекинского района (далее - Комитет); — в МФЦ; — с использованием средств почтовой, телефонной связи, публикаций в средствах массовой информации, электронного информирования, в том числе и на РПГУ. 1) Местонахождение администрации Щекинского района: 301248, Тульская область, г. Щекино, ул. Ленина, д. 1. 2) Местонахождение комитета по управлению муниципальной собственностью администрации Щекинского района: 301248, Тульская область, г. Щекино, ул. Ленина, д. 1. 3) Местонахождение отдела земельных отношений администрации Щекинского района: 301248, Тульская область, г. Щекино, ул. Ленина, д. 18. 4) местонахождение многофункционального центра: 301248, Тульская область, г. Щекино, ул. Шахтерская, д. 21. 5) График работы администрации Щекинского района, комитета по управлению муниципальной собственностью администрации Щекинского района, предоставляющего муниципальную услугу: понедельник - четверг с 9.00 - 18.00; пятница и предпраздничные дни с 9.00 - 17.00; обеденный перерыв с 13.00 - 13.48. 6) Приемные дни для получателей муниципальной услуги в отделе земельных отношений администрации Щекинского района: понедельник, среда, пятница с 9.15 - 12.15. 7) Адрес электронной почты администрации Щекинского района: ased_mo_schekino@tularegion.ru. 8) Адрес официального Портала муниципального образования Щекинский район: http://www.schekino.ru/. 9) Адрес РПГУ: http://www.gosuslugi71.ru. 10) Справочные телефоны, по которым можно получить информацию о предоставлении муниципальной услуги в комитете по управлению муниципальной собственностью администрации Щекинского района: (48751)5-23-55, 5-92-57, 5-33-43. 5. Права заявителей при получении муниципальной услуги Заявитель имеет право на получение сведений о ходе предоставления муниципальной услуги с момента приема его заявления и документов на предоставление муниципальной услуги. Заявителю предоставляются сведения о том, на каком этапе (в процессе выполнения какой административной процедуры) муниципальной услуги находится представленный им запрос. Для получения сведений о ходе предоставления муниципальной услуги заявителем указываются в письменном обращении (называются - при устном обращении) дата и входящий номер, проставленные в полученной при подаче запроса копии заявления, либо точный адрес и наименование объекта недвижимого имущества, а также фамилия, имя, отчество и (или) наименование заявителя. При обращении на РПГУ заявитель авторизуется в системе и с помощью меню выбирает муниципальную услугу, реализованную в электронном виде. Заполнив необходимые поля, соответствующие входным данным из перечня представляемых документов, и прикрепив электронные копии документов, пользователь портала оставляет заявку на оказание услуги. Изменения статуса заявки муниципальной услуги заявитель может в режиме реального времени отслеживать в личном кабинете на РПГУ. Возможность получения общей информации по регламенту муниципальной услуги, контактных данных специалистов, адреса ближайшего МФЦ реализована на региональном портале без необходимости обязательной авторизации. Основными требованиями к информированию заявителей о правилах предоставления муниципальной услуги являются: — достоверность предоставляемой информации; — четкость в изложении информации; — полнота информирования; — наглядность форм предоставляемой информации (при письменном информировании); — удобство и доступность получения информации; — оперативность предоставления информации. Информация о месте нахождения и графике работы Комитета размещается на официальном портале муниципального образования Щекинский район и на РПГУ. 6. Обязанности структурных подразделений, представляющих муниципальную услугу Комитет, участвующий в предоставлении муниципальной услуги, обязан: — предоставлять муниципальную услугу в соответствии с Административным регламентом; — обеспечивать возможность получения заявителем муниципальной услуги в электронной форме, если это не запрещено законом, а также в иных формах, предусмотренных законодательством Российской Федерации, по выбору заявителя; — представлять в иные органы, предоставляющие государственные услуги, органы, предоставляющие муниципальные услуги, в подведомственные государственным органам или органам местного самоуправления организации, участвующие в предоставлении государственных и муниципальных услуг, по межведомственным запросам таких органов и организаций документы и информацию, необходимые для предоставления государственных и муниципальных услуг безвозмездно, а также получать от иных органов, предоставляющих государственные услуги, органов, предоставляющих муниципальные услуги, государственных органов, от подведомственных государственным органам или органам местного самоуправления организаций, участвующих в предоставлении государственных и муниципальных услуг, такие документы и информацию; — исполнять иные обязанности в соответствии с требованиями действующего законодательства, регулирующего отношения, возникающие в связи с предоставлением муниципальной услуги.
II. Стандарт предоставления муниципальной услуги
7. Наименование муниципальной услуги: «Предоставление земельных участков правообладателям зданий, сооружений в собственность, аренду, безвозмездное пользование, постоянное (бессрочное) пользование». Муниципальную услугу предоставляет комитет по управлению муниципальной собственностью администрации Щекинского района. Предоставление муниципальной услуги осуществляется во взаимодействии с: — Отделением №28 в г. Щёкино государственного бюджетного учреждения Тульской области «Многофункциональный центр предоставления государственных и муниципальных услуг» (Тульская область, г. Щекино, ул. Шахтерская, д. 21); — Щекинским отделом управления Федеральной службы государственной регистрации, кадастра и картографии по Тульской области (Тульская область, г. Щекино, ул. Советская, д. 17); — Межрайонным отделом №5 филиала Федерального государственного бюджетного учреждения «Федеральная кадастровая палата Росреестра» по Тульской области (Тульская область, г. Щекино, ул. Емельянова, д. 38); — Межрайонной инспекцией Федеральной налоговой службы России № 5 по Тульской области (Тульская область, г. Щекино, ул. Мира, д.4). 8. Результат предоставления муниципальной услуги Результатом предоставления муниципальной услуги является: 1. отказ в предоставлении муниципальной услуги с обоснованием причин отказа; 2. предоставление земельного участка на праве собственности правообладателю здания, сооружения, расположенного на данном земельном участке; 3. предоставление земельного участка на праве аренды правообладателю здания, сооружения, расположенного на данном земельном участке; 4. предоставление земельного участка в безвозмездное пользование правообладателю здания, сооружения, расположенного на данном земельном участке; 5. предоставление земельного участка в постоянное (бессрочное) пользование правообладателю здания, сооружения, расположенного на данном земельном участке. Предоставление муниципальной услуги завершается путем выдачи (направления) заявителю: 1. письма администрации Щекинского района, содержащего обоснованный отказ в предоставлении муниципальной услуги; 2. копии постановления администрации Щекинского района о предоставлении земельного участка в собственность бесплатно; 3. копии постановления администрации Щекинского района о предоставлении земельного участка в постоянное (бессрочное) пользование; 4. проекта договора купли-продажи земельного участка; 5. проекта договора аренды земельного участка; 6. проекта договора безвозмездного пользования земельным участком. Получение заявителями (представителями заявителей) результатов предоставления муниципальной услуги в электронной форме не предусмотрено. 9. Срок предоставления муниципальной услуги Общий срок предоставления муниципальной услуги не может превышать 30 календарных дней со дня поступления заявления. 10. Правовые основания для предоставления муниципальной услуги Предоставление муниципальной услуги осуществляется в соответствии с: — Земельным кодексом Российской Федерации от 25.10.2001 № 136-ФЗ; — Федеральным законом от 25.10.2001 № 137-ФЗ «О введении в действие Земельного кодекса Российской Федерации»; — Федеральным законом от 06.10.2003 № 131-ФЗ «Об общих принципах организации местного самоуправления в Российской Федерации»; — Федеральным законом от 27.07.2006 № 152-ФЗ «О персональных данных»; — Федеральным законом от 27.07.2010 № 210-ФЗ «Об организации предоставления государственных и муниципальных услуг»; — Постановлением Правительства Российской Федерации от 24.10.2011 № 861 «О федеральных государственных информационных системах, обеспечивающих предоставление в электронной форме государственных и муниципальных услуг (осуществление функций)»; — Уставом муниципального образования Щекинский район; — иными нормативными правовыми актами Российской Федерации, Тульской области, органов местного самоуправления муниципального образования Щекинский район, регламентирующие правоотношения в сфере предоставления муниципальной услуги. В целях, связанных с предоставлением муниципальной услуги, используются документы и информация, обрабатываемые, в том числе посредством межведомственного запроса, с использованием межведомственного информационного взаимодействия. 11. Исчерпывающий перечень документов, необходимых для предоставления муниципальной услуги 1. Для предоставления муниципальной услуги заявитель представляет заявление, оформленное по форме согласно Приложению 1 к Административному регламенту. Заявление должно быть подписано заявителем, в случае подачи заявления юридическим лицом должны присутствовать дата и печать. К заявлению прилагаются следующие документы: — копия документа, удостоверяющего личность заявителя; — копию документа, подтверждающего полномочия представителя юридического или физического лица в соответствии с законодательством Российской Федерации, копия которого заверяется должностным лицом органа исполнительной власти или органа местного самоуправления, принимающим заявление, и приобщается к поданному заявлению (в случае обращения представителя юридического или физического лица). — нотариально заверенное согласие супруга на приобретение в собственность земельного участка (в случае приобретения земельного участка в собственность одним из супругов); — в случае если право на здание, сооружение либо помещение не зарегистрировано в ЕГРП - копию документа, удостоверяющего (устанавливающего) права заявителя на здание, сооружение либо помещение, если право на них в соответствии с законодательством Российской Федерации признается возникшим независимо от его регистрации в ЕГРП; — в случае если право на здание, сооружение либо помещение не зарегистрировано в ЕГРП - копию документа, удостоверяющего (устанавливающего) права заявителя на испрашиваемый земельный участок, если право на них в соответствии с законодательством Российской Федерации признается возникшим независимо от его регистрации в ЕГРП; — сообщение заявителя (заявителей), содержащее перечень всех зданий, сооружений, расположенных на испрашиваемом земельном участке, с указанием их кадастровых (условных, инвентарных) номеров и адресных ориентиров; — копию документа, подтверждающего обстоятельства, дающие право приобретения земельного участка на особых условиях. Все копии документов (для юридического лица) должны быть заверены подписью и печатью заявителя. Заявитель имеет право подать заявление на предоставление муниципальной услуги в администрацию муниципального образования с приложением копий: — лично, либо через своих представителей; — в письменном виде по почте; — в электронном виде на РПГУ (при наличии электронной подписи); — через МФЦ. 2. Заявитель вправе представить вместе с заявлением о приобретении прав на земельный участок документы и информацию, которые находятся в распоряжении органов, предоставляющих государственные услуги, органов, предоставляющих муниципальные услуги, иных государственных органов, органов местного самоуправления либо подведомственных государственным органам или органам местного самоуправления организаций, участвующих в предоставлении государственных и муниципальных услуг в соответствии с нормативными правовыми актами Российской Федерации, нормативными правовыми актами субъектов Российской Федерации, муниципальными правовыми актами: — кадастровый паспорт испрашиваемого земельного участка либо кадастровая выписка об испрашиваемом земельном участке; — кадастровый паспорт здания, сооружения, расположенного на испрашиваемом земельном участке (в случае оформления земельного участка в собственность); — кадастровый паспорт помещения, в случае обращения собственника помещения, в здании, сооружении, расположенного на испрашиваемом земельном участке (в случае оформления земельного участка в собственность); — выписку из ЕГРП о правах на приобретаемый земельный участок и расположенных на нем объектов недвижимого имущества либо уведомление об отсутствии в ЕГРП запрашиваемых сведений; — выписку из ЕГРЮЛ о юридическом лице, являющемся заявителем; — выписку из Единого государственного реестра индивидуальных предпринимателей (ЕГРИП) об индивидуальном предпринимателе, являющемся заявителем. Непредставление заявителем указанных документов не является основанием для отказа заявителю в предоставлении муниципальной услуги. В случае непредставления заявителем документов, указанных в подпункте 2 пункта 11 Административного регламента, специалист Комитета запрашивает необходимые документы по каналам межведомственного информационного взаимодействия. 12. Исчерпывающий перечень оснований для отказа в приеме документов, необходимых для предоставления муниципальной услуги Основаниями для отказа в приеме документов являются: — поступление заявления о предоставлении муниципальной услуги от лица, не имеющего полномочий на обращение; — представление заявителем неправильно оформленных документов, содержащих неполные сведения, а также утративших юридическую силу документов, документов с серьезными повреждениями (подчистки, приписки, исправления), не позволяющими однозначно истолковать их содержание; — предоставление заявителем неполного пакета документов, установленного пунктом 11 Административного регламента; — отсутствие в заявлении адреса, по которому необходимо направить уведомление о результатах рассмотрения заявления; — несоответствие сведений о земельном участке, указанных в заявлении, документам, приложенным к заявлению. При предоставлении заявителем неполного пакета документов МФЦ полномочно отказать заявителю в приеме документов для предоставления муниципальной услуги. Если указанные причины для отказа в приеме документов в последующем были устранены, заявитель вправе вновь направить заявление в администрацию муниципального образования Щекинский район. 13. Исчерпывающий перечень оснований для отказа в предоставлении муниципальной услуги Основания для отказа в предоставлении услуги устанавливаются на этапе проверки документов, поступивших от заявителя и по каналам межведомственного взаимодействия согласно пункту 11 Административного регламента. Основаниями для отказа в предоставлении муниципальной услуги являются: — указанный в заявлении земельный участок предоставлен на праве постоянного (бессрочного) пользования, безвозмездного пользования, пожизненного наследуемого владения или аренды, за исключением случаев, если с заявлением о предоставлении земельного участка обратился обладатель данных прав или подано заявление о предоставлении земельного участка в соответствии с подпунктом 10 пункта 2 статьи 39.10 Земельного кодекса Российского Федерации; — указанный в заявлении земельный участок предоставлен некоммерческой организации, созданной гражданами, для ведения огородничества, садоводства, дачного хозяйства или комплексного освоения территории в целях индивидуального жилищного строительства, за исключением случаев обращения с заявлением члена этой некоммерческой организации либо этой некоммерческой организации, если земельный участок относится к имуществу общего пользования; — на указанном в заявлении земельном участке расположены здание, сооружение, объект незавершенного строительства, принадлежащие гражданам или юридическим лицам, за исключением случаев, если сооружение (в том числе сооружение, строительство которого не завершено) размещается на земельном участке на условиях сервитута или на земельном участке размещен объект, предусмотренный пунктом 3 статьи 39.36 Земельного кодекса Российской Федерации, и это не препятствует использованию земельного участка в соответствии с его разрешенным использованием либо с заявлением о предоставлении земельного участка обратился собственник этих здания, сооружения, помещений в них, этого объекта незавершенного строительства; — на указанном в заявлении земельном участке расположены здание, сооружение, объект незавершенного строительства, находящиеся в государственной или муниципальной собственности, за исключением случаев, если сооружение (в том числе сооружение, строительство которого не завершено) размещается на земельном участке на условиях сервитута или с заявлением о предоставлении земельного участка обратился правообладатель этих здания, сооружения, помещений в них, этого объекта незавершенного строительства; — указанный в заявлении земельный участок является изъятым из оборота или ограниченным в обороте и его предоставление не допускается на праве, указанном в заявлении о предоставлении земельного участка; — указанный в заявлении земельный участок является зарезервированным для государственных или муниципальных нужд в случае, если заявитель обратился с заявлением о предоставлении земельного участка в собственность или с заявлением о предоставлении земельного участка в аренду, превышающий срок действия решения о резервировании земельного участка, за исключением случая предоставления земельного участка для целей резервирования; — указанный в заявлении земельный участок расположен в границах территории, в отношении которой с другим лицом заключен договор о развитии застроенной территории, за исключением случаев, если с заявлением о предоставлении земельного участка обратился собственник здания, сооружения, помещений в них, объекта незавершенного строительства, расположенных на таком земельном участке, или правообладатель такого земельного участка; — указанный в заявлении земельный участок расположен в границах территории, в отношении которой с другим лицом заключен договор о развитии застроенной территории, или земельный участок образован из земельного участка, в отношении которого с другим лицом заключен договор о комплексном освоении территории, за исключением случаев, если такой земельный участок предназначен для размещения объектов федерального значения, объектов регионального значения или объектов местного значения и с заявлением о предоставлении такого земельного участка обратилось лицо, уполномоченное на строительство указанных объектов; — указанный в заявлении земельный участок образован из земельного участка, в отношении которого заключен договор о комплексном освоении территории или договор о развитии застроенной территории, и в соответствии с утвержденной документацией по планировке территории предназначен для размещения объектов федерального значения, объектов регионального значения или объектов местного значения, за исключением случаев, если с заявлением о предоставлении в аренду земельного участка обратилось лицо, с которым заключен договор о комплексном освоении территории или договор о развитии застроенной территории, предусматривающие обязательство данного лица по строительству указанных объектов; — предоставление земельного участка на заявленном виде прав не допускается; — в отношении земельного участка не установлен вид разрешенного использования; — указанный в заявлении земельный участок не отнесен к определенной категории земель или отнесен к категории земель «Земли запаса»; — границы земельного участка подлежат уточнению в соответствии с Федеральным законом «О государственном кадастре недвижимости»; — указанный земельный участок расположен в переделах береговой полосы, установленной в соответствии с Водным кодексом Российской Федерации, а также земельных участков, на которых находятся пруды, обводненные карьеры, в границах территорий общего пользования (в случае, если испрашиваемое право на земельный участок – собственность); — указанный земельный участок входит в границы земель общего пользования, занятые площадями, улицами, проездами, автомобильными дорогами, набережными, скверами, бульварами, водными объектами, пляжами и другими объектами (в случае, если испрашиваемое право на земельный участок – собственность); — разрешенное использование земельного участка не соответствует целям использования такого земельного участка, указанным в заявлении о предоставлении земельного участка, за исключением случаев размещения линейного объекта в соответствии с утвержденным проектом планировки территории; — наличие судебных актов, препятствующих предоставлению муниципальной услуги; — подача заявителем письменного заявления, в том числе в электронной форме, об отказе в предоставлении муниципальной услуги. Во всех перечисленных случаях заявитель уведомляется об отказе в предоставлении муниципальной услуги письменно или посредством электронной почты или уведомлением на региональном портале. 14. Размер платы, взимаемой с заявителя при предоставлении муниципальной услуги Предоставление муниципальной услуги осуществляется бесплатно. 15. Максимальный срок ожидания в очереди: Прием заявителей (получателей муниципальной услуги) ведется в порядке живой очереди в дни и часы приема. Время ожидания в очереди заявителей для подачи заявления о предоставлении муниципальной услуги, получения результата предоставления муниципальной услуги или консультация составляет не более 15 минут. 16. Срок регистрации заявления заявителя о предоставлении муниципальной услуги Максимальный срок регистрации заявления составляет не более 15 минут на одно заявление. Регистрация заявления о предоставлении муниципальной услуги осуществляется в день подачи заявления в документах внутреннего делопроизводства. При подаче заявления на РПГУ оно автоматически фиксируется в режиме реального времени в электронной системе. С учетом особенностей ведения процедур по данной муниципальной услуге ответственный специалист регистрирует заявление, поданное в электронном виде, в документах внутреннего делопроизводства с сохранением присвоенного системой индивидуального номера. 17. Требования к помещениям, в которых предоставляется муниципальная услуга Прием заявителей осуществляется в специально выделенном для этих целей помещении. В помещении должен быть установлен информационный стенд, на котором размещается следующая информация: — текст настоящего Административного регламента; — извлечения из нормативных правовых актов, содержащих нормы, регулирующие деятельность по предоставлению муниципальной услуги; - перечень документов, необходимых для предоставления муниципальной услуги; — бланки заявлений. Помещения, выделенные для предоставления муниципальной услуги, должны соответствовать санитарно-эпидемиологическим нормативам и требованиям пожарной безопасности. Количество мест ожидания определяется исходя из фактической нагрузки и возможности их размещения в помещении, но не может составлять менее 3 мест. В местах предоставления муниципальной услуги размещаются схемы расположения средств пожаротушения и путей эвакуации сотрудников администрации и посетителей. Помещение для ожидания гражданами приема оборудуется стульями, столами (стойками), обеспечивается канцелярскими принадлежностями. Рабочие места работников, предоставляющих муниципальную услугу, должны быть оборудованы средствами вычислительной техники (как правило, один компьютер с установленными справочно-информационными системами на каждого специалиста), оргтехникой, средствами связи. 18. Показатели доступности и качества предоставления муниципальной услуги Показатели доступности и качества предоставления муниципальной услуги формируются в рамках предоставления муниципальной услуги в виде таблицы, приведенной в Приложении 2 к Административному регламенту. Заявителям предоставлена возможность взаимодействия с должностными лицами, выполняющими административные процедуры, а также возможность получения информации о ходе предоставления государственной услуги, в том числе с использованием информационно-коммуникационных технологий. Количество взаимодействий заявителя с должностными лицами при предоставлении муниципальной услуги - 2: — 1 взаимодействие при представлении заявления на предоставление муниципальной услуги; — 1 взаимодействие при получении результата предоставления муниципальной услуги. 19. Иные требования, в том числе учитывающие особенности предоставления муниципальной услуги в многофункциональных центрах предоставления государственных и муниципальных услуг в электронной форме Заявителям обеспечивается возможность получения информации о предоставляемой муниципальной услуге на «Едином портале государственных и муниципальных услуг (функций)», портале государственных услуг Тульской области. Заявителям обеспечивается возможность получения на «Едином портале государственных и муниципальных услуг (функций)» формы заявления, необходимого для получения муниципальной услуги в электронном виде. При предоставлении муниципальной услуги администрацией муниципального образования Щекинский район осуществляется взаимодействие с многофункциональными центрами. В целях предоставления муниципальной услуги в электронной форме основанием для начала предоставления муниципальной услуги является направление заявителем с использованием «Единого портала государственных и муниципальных услуг (функций)» документов, указанных в пункте 11 Административного регламента.
III. Состав, последовательность и сроки выполнения административных процедур, требования к порядку их выполнения, особенности выполнения административных процедур в электронной форме
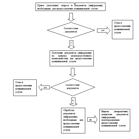
20. Административные процедуры предоставления муниципальной услуги Предоставление муниципальной услуги включает в себя следующие административные процедуры: 1) Прием (получение) заявления и документов (информации), необходимых для предоставления муниципальной услуги; 2) Получение документов (информации) по каналам межведомственного взаимодействия для предоставления муниципальной услуги; 3) Обработка документов (информации), необходимых для предоставления муниципальной услуги; 4) Выдача (направление) заявителю документов (информации), подтверждающих предоставление муниципальной услуги (отказ в предоставлении муниципальной услуги). Блок-схема «Алгоритм предоставления муниципальной услуги «Предоставление земельных участков правообладателям зданий, сооружений в собственность, аренду, безвозмездное пользование, постоянное (бессрочное) пользование» приведена в Приложении 3 к Административному регламенту. 21. Прием (получение) заявления и документов (информации), необходимых для предоставления муниципальной услуги Основанием начала выполнения административной процедуры является поступление заявления и документов (информации), необходимых для предоставления муниципальной услуги. Должностным лицом, ответственным за выполнение административной процедуры, является специалист МФЦ или специалист администрации Щекинского района, уполномоченный на прием, рассмотрение и проверку заявления и документов, приложенных к заявлению (далее — должностное лицо, ответственное за прием запроса и документов). Должностное лицо, ответственное за прием заявления и документов: — осуществляет прием (получение) заявления и документов (информации), в том числе поступивших в электронной форме, в соответствии с утвержденным Административным регламентом. — при выявлении оснований для отказа в приеме документов, необходимых для предоставления муниципальной услуги, указанных в пункте 12 Административного регламента, по требованию заявителя подготавливает проект решения об отказе в приеме документов и обеспечивает его подписание уполномоченным должностным лицом и выдает (направляет) заявителю не позднее следующего рабочего дня с даты регистрации запроса. Максимальный срок выполнения административной процедуры «Прием (получение) запроса и документов (информации)» составляет 1 календарный день. Результатом административной процедуры является регистрация заявления от заявителя и формирование комплекта документов, необходимых для предоставления муниципальной услуги, а при наличии оснований для отказа в приеме документов — решение об отказе в приеме документов, необходимых для предоставления муниципальной услуги. 22. Получение документов (информации) по каналам межведомственного взаимодействия для предоставления муниципальной услуги. Основанием начала выполнения административной процедуры является наличие полного пакета документов, предусмотренных подпунктом 1 пункта 11 Административного регламента. Должностным лицом, ответственным за выполнение административной процедуры, является специалист Комитета, уполномоченный на направление запроса по каналам СМЭВ. Специалист Комитета: — направляет по каналам СМЭВ запросы для получения сведений, предусмотренных подпунктом 2 пункта 11 Административного регламента, необходимых для предоставления муниципальной услуги, в случае, если данные сведения (документы) не представлены заявителем; — получает по каналам СМЭВ сведения, документы (ответы на запросы), предусмотренные подпунктом 2 пункта 11 Административного регламента, необходимые для предоставления муниципальной услуги; — формирует полный комплект документов, необходимых для предоставления муниципальной услуги. В случае поступления запрошенных документов (совокупности сведений) не в полном объеме или содержащих противоречивые сведения ответственный исполнитель уточняет запрос (запросы) и направляет запрос (запросы) повторно. Максимальный срок выполнения административной процедуры составляет 10 календарных дней. Документы, полученные посредством межведомственного взаимодействия, дополняют к представленным заявителем приложениям и являются необходимыми для перехода к следующей административной процедуре. Результатом административной процедуры является сбор информации по каналам межведомственного взаимодействия согласно подпункту 2 пункта 11 Административного регламента и формирование полного комплекта документов, необходимых для предоставления муниципальной услуги в соответствии с пунктом 11 Административного регламента. 23. Обработка документов (информации), необходимых для предоставления муниципальной услуги Основанием начала выполнения административной процедуры является наличие заявления и сформированного комплекта документов, предусмотренных пунктом 11 Административного регламента, необходимых для предоставления муниципальной услуги. Должностным лицом, ответственным за выполнение административной процедуры, является специалист Комитета, уполномоченный на обработку документов (информации) (далее — должностное лицо, ответственное за обработку документов (информации). Должностное лицо, ответственное за обработку документов (информации): — осуществляет проверку документов, необходимых для предоставления муниципальной услуги, в целях установления правовых оснований для предоставления муниципальной услуги; — при выявлении оснований для отказа в предоставлении муниципальной услуги, указанных в пункте 13 Административного регламента, подготавливает и обеспечивает подписание и регистрацию письма администрации Щекинского района об отказе в предоставлении земельного участка в собственность (аренду, безвозмездное пользование, постоянное (бессрочное) пользование); — при подтверждении права заявителя на получение муниципальной услуги готовит проект постановления администрации Щекинского района о предоставлении земельного участка в собственность бесплатно или в постоянное (бессрочное) пользование), или проект договора купли-продажи (аренды, безвозмездного пользования) земельного участка. Максимальный срок выполнения административной процедуры составляет не более 18 календарных дней; Результатом административной процедуры является постановление администрации Щекинского района о предоставлении земельного участка в собственность бесплатно или в постоянное (бессрочное) пользование, проект договора купли-продажи (аренды, безвозмездного пользования) земельного участка, либо зарегистрированное письмо администрации Щекинского района об отказе в предоставлении земельного участка. 24. Выдача (направление) заявителю документов (информации), подтверждающих предоставление муниципальной услуги (отказ в предоставлении муниципальной услуги) Основанием начала административной процедуры является поступление от должностного лица, ответственного за обработку документов (информации), постановления администрации Щекинского района о предоставлении земельного участка в собственность бесплатно или в постоянное (бессрочное) пользование, проекта договора купли-продажи (аренды, безвозмездного пользования) земельного участка. Должностным лицом, ответственным за выполнение административной процедуры, является специалист Комитета и (или) МФЦ, уполномоченный на выдачу (направление) заявителю документов (информации), подтверждающих предоставление муниципальной услуги (далее — должностное лицо, ответственное за выдачу документов). Должностное лицо, ответственное за выдачу документов, выдает (направляет) заявителю копию постановления администрации Щекинского района о предоставлении земельного участка в собственность бесплатно или в постоянное (бессрочное) пользование, или договор купли-продажи (аренды, безвозмездного пользования) земельным участком и вносит соответствующие сведения в состав сведений Единого реестра, либо выдает (направляет) заявителю письмо администрации Щекинского района об отказе в предоставлении земельного участка в собственность (аренду, постоянное (бессрочное) пользование, безвозмездное пользование). Порядок выдачи (направления) заявителю, хранения документов (информации), подтверждающих предоставление муниципальной услуги, определяется инструкцией по делопроизводству администрации муниципального образования Щекинский район. Максимальный срок выполнения административной процедуры не превышает 1 календарный день. Результатом административной процедуры является направление (выдача) заявителю копии постановления администрации Щекинского района о предоставлении земельного участка в собственность бесплатно или в постоянное (бессрочное) пользование, или договор купли-продажи (аренды, безвозмездного пользования) земельным участком и внесение соответствующих ведений в состав сведений Единого реестра, либо направление (выдача) заявителю письма администрации Щекинского района об отказе в предоставлении земельного участка в собственность (аренду, постоянное (бессрочное) пользование, безвозмездное пользование).
IV. Формы контроля за исполнением административного регламента
25. Контроль за соблюдением последовательности действий, определенных административными процедурами по предоставлению муниципальной услуги, и принятием решений сотрудниками Комитета осуществляется его непосредственным руководителем, а также лицами, ответственными за организацию работы по предоставлению муниципальной услуги. 26. Текущий контроль (плановый контроль) осуществляется путем проведения председателем Комитета соблюдения сотрудниками Комитета положений действующего законодательства, регулирующего правоотношения в сфере предоставления муниципальной услуги. 27. Контроль за полнотой и качеством предоставления муниципальной услуги включает в себя проведение проверок с периодичностью 1 раз в полугодие, направленных на выявление и устранение причин и условий, вследствие которых были нарушены права и свободы граждан, а также рассмотрение, принятие решений и подготовку ответов на обращения граждан, содержащих жалобы на решения специалистов, осуществляющих предоставление муниципальной услуги. Внеплановый контроль осуществляется при поступлении обращения потребителя муниципальной услуги с претензией либо жалобой. Внеплановый контроль за соблюдением и исполнением должностными лицами положений административного регламента муниципальной услуги осуществляется председателем Комитета в форме служебного расследования при поступлении претензий и жалоб по вопросам исполнения муниципальной услуги. 28. Проверка соответствия полноты и качества предоставления муниципальной услуги предъявляемым требованиям осуществляется на основании нормативных правовых актов Российской Федерации, Тульской области, органов местного самоуправления муниципального образования Щекинский район. 29. В случае выявления нарушений прав заявителей по результатам проведенных проверок в отношении виновных лиц принимаются меры в соответствии с действующим законодательством. 30. Ответственность за нарушение установленного порядка исполнения Регламента наступает в соответствии с законодательством Российской Федерации.
V. Досудебный (внесудебный) порядок обжалования решений и действий (бездействия) органа, предоставляющего муниципальную услугу, а также должностных лиц, участвующих в предоставлении муниципальной услуги
31. Заявитель может сообщить о нарушении своих прав и законных интересов, противоправных решениях, действиях (бездействии) органа, предоставляющего муниципальную услугу, а также должностных лиц Комитета в следующих случаях: 1) нарушение срока регистрации запроса заявителя о предоставлении муниципальной услуги; 2) нарушение срока предоставления муниципальной услуги; 3) требование у заявителя документов, не предусмотренных нормативными правовыми актами Российской Федерации, нормативными правовыми актами субъекта Российской Федерации, муниципальными правовыми актами для предоставления муниципальной услуги; 4) отказ в приеме документов, предоставление которых предусмотрено нормативными правовыми актами Российской Федерации, нормативными правовыми актами субъекта Российской Федерации, муниципальными правовыми актами для предоставления муниципальной услуги, у заявителя. 5) отказ в предоставлении муниципальной услуги, если основания отказа не предусмотрены федеральными законами и принятыми в соответствии с ними иными нормативными правовыми актами Российской Федерации, нормативными правовыми актами субъекта Российской Федерации, муниципальными правовыми актами; 6) затребование с заявителя при предоставлении муниципальной услуги платы, не предусмотренной нормативными правовыми актами Российской Федерации, нормативными правовыми актами субъекта Российской Федерации, муниципальными правовыми актами; 7) отказ Комитета в исправлении допущенных опечаток и ошибок в выданных в результате предоставления муниципальной услуги документах либо нарушение установленного срока таких исправлений. 32. Общие требования к порядку подачи и рассмотрения жалобы: Жалоба подается в Комитет в письменной форме на бумажном носителе; в электронной форме с использованием информационно-телекоммуникационной сети «Интернет»; может быть направлена по почте с уведомлением; может быть принята при личном приеме заявителя. Жалоба должна содержать: 1) наименование органа Комитета, предоставляющего муниципальную услугу, должностного лица либо муниципального служащего Комитета, решения и действия (бездействие) которых обжалуются; 2) фамилию, имя, отчество (последнее – при наличии), сведения о месте жительства заявителя – физического лица либо наименование, сведения о месте нахождения заявителя – юридического лица, а также номер (номера) контактного телефона, адрес электронной почты (при наличии) и почтовый адрес, по которым должен быть направлен ответ заявителю; 3) сведения об обжалуемых решениях и действиях (бездействии) Комитета; 4) доводы, на основании которых заявитель не согласен с решением и действием (бездействием) Комитета. Заявителем могут быть представлены документы (при наличии), подтверждающие доводы заявителя, или их копии. 33. Общие требования к рассмотрению жалобы: 1) жалоба поступившая в Комитет, подлежит рассмотрению должностным лицом, наделенным полномочиями по рассмотрению жалоб, в течение 15 рабочих дней со дня ее регистрации, а в случае обжалования отказа Комитета в приеме документов у заявителя либо в исправлении допущенных опечаток и ошибок или в случае обжалования нарушения установленного срока таких исправлений – в течение 5 рабочих дней со дня ее регистрации, если действующим законодательством Российской Федерации не установлены случаи, при которых срок рассмотрения жалобы может быть сокращен; 2) по результатам рассмотрения жалобы Комитет принимает одно из следующих решений: — удовлетворяет жалобу, в том числе в форме отмены принятого решения, исправления допущенных Комитетом опечаток и ошибок в выданных в результате предоставления муниципальной услуги документах, возврата заявителю денежных средств, взимание которых не предусмотрено нормативными правовыми актами Российской Федерации, нормативными правовыми актами субъектов Российской Федерации, муниципальными правовыми актами, а также в иных формах; — отказывает в удовлетворении жалоб. Не позднее дня, следующего за днем принятия решения по рассмотрению жалобы, заявителю в письменной форме и по желанию заявителя в электронной форме, направляется мотивированный ответ о результатах рассмотрения жалобы. В случае установления в ходе или по результатам рассмотрения жалобы признаков состава административного правонарушения или преступления, должностное лицо наделенное полномочиями по рассмотрению жалоб в соответствии с настоящим административным регламентом, незамедлительно направляет имеющиеся материалы в органы прокуратуры.
Председатель по управлению муниципальной собственностью администрации Щекинского района А.Р. Лаутен
Приложение 1 к административному регламенту предоставления муниципальной услуги «Предоставление земельного участка земельного участка правообладателям зданий, сооружений в собственность, в аренду, безвозмездное пользование, постоянное (бессрочное) пользование»
В администрацию муниципального образования
_____________________________________
от юридического лица
______________________________________
(полное наименование, ИНН,
______________________________________
номер государственной регистрации,
______________________________________
юридический адрес, почтовый адрес)
______________________________________
(Ф.И.О, должность представителя)
______________________________________
действующего на основании
______________________________________
(название документа)
______________________________________
(контактный телефон, адрес эл. почты)
от физического лица
______________________________________
(ФИО, паспортные данные)
______________________________________
( почтовый адрес)
______________________________________
(контактный телефон, адрес эл. почты)
Заявление
о предоставлении земельных участков правообладателям зданий, сооружений
Прошу предоставить земельный участок в _____________________________________ (указать испрашиваемое право: аренда, собственность...) для __________________________________________________________________________ (вид разрешенного использования земельного участка) _____________________________________________________________________________
на срок_______________________________________________________________________ (указывается в случае оформления земельного участка в аренду, безвозмездное пользование)
1. Кадастровый номер земельного участка ___________________________________ 2. Площадь земельного участка в соответствии с кадастровым паспортом ________ ___________________________________________________________________________ 3. Местоположение земельного участка в соответствии с кадастровым паспортом _______ ____________________________________________________________________ 4. Правообладатели помещений в здании, расположенном на испрашиваемом земельном участке (заполняется при предоставлении земельного участка, на котором расположены здания, строения, сооружения): _____________________________________________________________________________ (Ф.И.О. гражданина, индивидуального предпринимателя, наименование организации, _____________________________________________________________________________ вид права, на котором предоставлено здание (помещение в здании)) _____________________________________________________________________________ 5. Доля в праве для каждого заявителя (при приобретении земельного участка в общую долевую собственность или в аренду со множественностью лиц собственниками отдельных помещений в здании) _________________________________________________ _____________________________________________________________________________ 6. На участке расположены объекты: ____________________________________________, (указывается наименование, кадастровый (инвентарный) номер (при наличии), адресные ориентиры (при наличии)
находящиеся в моей собственности согласно______ _______________________________ охранная зона ________________________________________площадью (кв.м.) ________ Для получения Услуги прилагаются следующие документы: 1._________________________________________________________________ 2._________________________________________________________________ 3._________________________________________________________________ 4._________________________________________________________________ 5._________________________________________________________________ *Конечный результат предоставления Услуги прошу: вручить лично, направить по месту фактического проживания (месту нахождения) в форме документа на бумажном носителе; направить по электронной почте, представить с использованием Портала государственных и муниципальных услуг (функций) в форме электронного документа (нужное подчеркнуть). Банковские реквизиты (наименование банка, ИНН банка, расчетный счет, корр. счет, БИК и т.п., фамилия, имя, отчество руководителя) - для юридических лиц
_____________________________
________________/_____________ (дата) (подпись заявителя)
СОГЛАСИЕ на обработку персональных данных гражданина, обратившегося за предоставлением муниципальной услуги
Я, ____________________________________________________________________, в соответствии с требованиями статьи 9 Федерального закона от 27.07.2006 г. № 152-ФЗ «О персональных данных», подтверждаю свое согласие на обработку моих персональных данных, необходимых для предоставления муниципальной услуги при условии, что обработка персональных данных осуществляется строго лицом, уполномоченным на осуществление работы с персональными данными, обязанным сохранять служебную информацию, ставшую ему известной в связи с исполнением должностных обязанностей. Специалист, получающий для работы конфиденциальный документ, несет ответственность за сохранность носителя и конфиденциальность информации. Подтверждаю, что ознакомлен(а) с положениями Федерального закона от 27.07.2006 г. № 152-ФЗ «О персональных данных», права и обязанности в области защиты персональных данных мне разъяснены.
________________/______________ (дата/подпись заявителя)
Приложение 2 к административному регламенту предоставления муниципальной услуги «Предоставление земельного участка земельного участка правообладателям зданий, сооружений в собственность, в аренду, безвозмездное пользование, постоянное (бессрочное) пользование»
Показатели доступности и качества предоставления муниципальной услуги «Предоставление земельного участка земельного участка правообладателям зданий, сооружений в собственность, в аренду, безвозмездное пользование, постоянное (бессрочное) пользование»
Приложение 3 к административному регламенту предоставления муниципальной услуги «Предоставление земельного участка земельного участка правообладателям зданий, сооружений в собственность, в аренду, безвозмездное пользование, постоянное (бессрочное) пользование»
БЛОК-СХЕМА Алгоритм предоставления муниципальной услуги «Предоставление земельного участка правообладателям зданий, сооружений в собственность, в аренду, безвозмездное пользование, постоянное (бессрочное) пользование»
![]()
Количество показов: 2801 Файл нормативно-правового акта: Загрузить Тип файла: doc Размер файла: 0.26 Мбайт Файл заключения по результатам антикоррупционной экспертизы: Загрузить Тип файла: docx Размер файла: 0.02 Мбайт |
||||||||||||||||||||||||||||||||||||||||||||||||||||||||||||||||||||||||||























